开年不久,汽车行业的大事件接踵而至。从超过20家车企宣布接入DeepSeek到“一口价”策略扎堆发布;从本田日产合并破裂到东风长安强强联合;从雷克萨斯上海建厂到比亚迪全系智驾......这些无论是哪一条单独拎出来都是可以震荡行业的存在。
新闻永不眠。正当大家还在回味消化此前发生的诸多事件时,网上曝出的一则上汽集团干部任免完整名单,再次让行业开始聚焦这个国内的龙头企业。
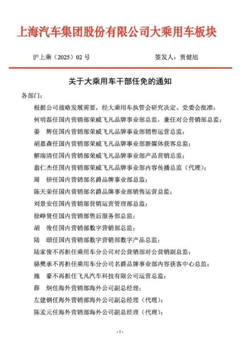
根据上汽乘用车发布了《关于大乘用车干部任免的通知》显示,此次高层调整主要是对乘用车板块进行了一次大规模的人事梳理,主要涉及荣威品牌和名爵品牌。如细数完整的职位任免名单,你会发现此次上汽中高层干部的调整超60人,不可谓规模不大。

我们都知道,高层调动的意义在于企业进一步优化公司管理结构,提升企业运营效率,并为战略转型和创新发展注入新的活力。尤其是面临挑战时,众多汽车企业纷纷将目光投向了人事变动及组织架构革新等关键性举措,以期通过内部变革激发新的活力与动力。
而在人事变动的调整中,上汽集团无疑是变动最大、效率最高的一家。

高层换防,旨在变革
2024年7月10日,上汽集团官宣主要领导调整的决定:原董事长到龄退休,辞去董事长及其他职务,王晓秋任上汽集团董事长,贾健旭担任上汽集团总裁。
后续,上汽所属企业也开始对管理层进行密集换防。包括上汽大众、上汽通用、上汽乘用车、华域汽车等,这一系列变动涉及研发、销售、管理等多个关键领域,几乎涵盖上汽集团的核心业务板块。如陶海龙接替任贾健旭上汽大众总经理;卢晓接替庄菁熊担任上汽通用总经理。
当外界以为随着集团和合资板块高层领导换防后上汽要歇一歇的时候,贾建旭在2024年年中干部大会上发表内部讲话,强调在新能源转型的压力下,公司需要实现整零协同,降低成本,同时通过燃油车业务的利润来支持电动车的发展。

贾健旭在谈到要降低获客成本、提高转化率,必须要CTO和领导层最先站出来。彼时,这位新任总裁刚上任不久,便开始“革自己的命”,展现出了这位新总裁的魄力和上汽集团降本增效的决心。
他提出了“跪着做人”的哲学,强调低调做人、高调做事,意在通过这种态度和策略,使公司在市场中站稳脚跟,最终实现跨越式发展。
值得一提的是,此次变动由上汽集团总裁贾建旭签发,并于2月12日起正式生效。换句话说,此次涉及60人规模的人事调整正是对贾建旭讲话中所提出的管理理念的具体实施。
其实不只是上汽集团,据不完全统计,2024年对外宣布人事变动的车企超过50家。2025年伊始,同样迎来了一波人事与组织架构调整的浪潮,多家汽车行业领军企业,均对外披露了涉及广泛业务领域的大规模人事变动及组织架构调整计划。

诚然,在价格战的冲击下,很多车企在面对困境时都进行不同程度的内部改革和组织优化,力求在现阶段实现全面的突破,以便应对下半年更卷的车市。而在诸多人事变动中,上汽集团的动作无疑是规模最大的,几乎将旗下所属企业的管理层换了个遍。
对上汽而言,无论是人事调整的规模之大还是效率之高,都体现了上汽集团对内部管理结构的优化,也反映了其对未来行业趋势的深刻洞察。随着全球汽车产业的深刻变革,上汽集团正通过一系列战略调整,力求在未来的竞争中占据有利地位。

为什么是上汽乘用车
正如任免名单显示的那样,此次人员调整主要集中在上汽乘用车。
为什么?
答案是显而易见的。因为近年来以荣威和名爵为代表的上汽乘用车板块在市场的竞争中优势不再。尤其是看到一众自主品牌在新能源赛道实现弯道超车,上汽的心里不可谓不急。
于是,上汽集团启动“大乘用车板块”的整合,将乘用车板块、国际业务、研发总院、零束科技等五大板块整合,通过资源整合和战略调整,以更快速反应的机制占据市场高地,实现资源集中、提升效率、技术突破和强化品牌矩阵四大目标。

显然,资源整合使得“大乘用车板块”上下游资源得以优化配置,从研发到市场的全价值链更加高效,避免了重复投资与浪费。而通过打破部门壁垒,建立统一协调机制,“大乘用车板块”板块实现了快响应、快调整的运作模式,提升了整体运营效率。
另外,集中研发力量加速了新技术的开发与落地,增强了自主品牌在市场中的竞争优势,同时也能减少不必要的成本支出。
正如上汽集团总裁贾健旭强调的那样,“慢”是上汽过去竞争中的短板,在快速变化的市场环境中,企业需要更灵活的机制和每周调整的模式来抢占市场先机。“大乘用车板块”正是在此背景下应运而生。

值得一提的是,引入技术创新和伙伴合作,为产品注入更多核心竞争力,也是“大乘用车板块”的重要战略之一,此前传闻的上汽集团与华为的合作正是关键中的关键。
而近日有媒体报道,华为与上汽的合作已确定使用智选车模式,品牌名初定“尚界”。同时,有消息称,“尚界”车型售价17万至25万元左右,首款车型将基于上汽旗下子品牌飞凡汽车的原有产品开发,华为将运用其产品与营销经验,重新打磨产品。

扫一扫关注微信