最新最快汽车新闻
太阳能光伏网

强调"慢就是快"的小鹏汽车坐上了"火箭"

资本推助下,小鹏汽车用一条漂亮的“K线”跻身造车新势力头部阵营。

2020年8月27日,小鹏汽车(XPEV.NYSE)正式登陆纽交所,发行价为15美元/ADS,募资总额约为15亿美元,按照发行价计算,市值达108亿美元。小鹏汽车成为继蔚来、理想之后,第三家在美股上市的中国造车新势力。对于走出低谷期的小鹏汽车而言,这是值得纪念的一年。

小鹏汽车董事长、CEO何小鹏曾在接受媒体采访时说道:“2020年是智能汽车的元年,资本推动了智能汽车的加速。”

不断上涨的市值

1月12日,盖世汽车从官方渠道获悉,小鹏汽车已与五大银行达成战略合作,并获得其128亿元人民币(约合19.8亿美元)的授信额度。小鹏汽车称,相关授信将用于支持其业务运营,在现金管理和成本控制方面也会得到明显改善。

何小鹏表示:“此次银企战略合作对于进一步提升小鹏汽车的现金使用效率和成本管理具有重要意义。相信此次战略合作关系的签订,将有力促进银企之间的持续发展与广泛合作,共同探索未来交通方式的变革。”

对正处在快速发展阶段的小鹏汽车来说,此次合作或将会提升小鹏汽车第三款车型(网传代号为D55)的量产交付进度,并在产品研发方面提供资金支持,同时加快其在中国电动汽车市场的扩张步伐。

业内观察人士认为,在地方国资银行拿到充足的“弹药”后,曾多次强调“慢就是快”的小鹏汽车如同坐上了“火箭”。受此利好消息影响,截至上周二收盘,小鹏汽车股价涨幅达22.41%,报54.3美元,总市值为428.92亿美元。

工信部新能源与智能网联汽车产业专家智库成员张翔在接受盖世汽车采访时表示,获得五家银行联合授信后,将会推进第三款车型的量产速度。同时为小鹏汽车在后续产品研发、扩展销售与服务网络以及建立新的线下体验店等方面提供资金保障。

此外,新能源汽车行业政策利好也是小鹏汽车市值、股价大涨的原因之一。11月2日,国务院发布《新能汽车产业规划(2021-2035年)》,《规划》明确提出,到2025年,中国新能源汽车销量将达到汽车新车总销量的20%,到2035年,纯电动汽车将成为市场主流。

小鹏晒出成绩单

2021年开端,小鹏汽车公布了2020年12月及全年销售数据。12月单月交付量达到5700辆,同比增长326%,创下历史最高记录。其中,小鹏P7单月交付量达3691辆,小鹏G3单月交付2009辆。第四季度累计总交付量为12964辆,全年累计交付27041辆,同比增长112%。

从上述销量表现来看, P7作为小鹏汽车的第二款量产车型,已成为其销量主力军。对于P7销量持续增长的原因,张翔认为,一是NEDC综合续航里程最高可达706km,用户里程焦虑得以缓解;二是硬件方面已具备L3级自动驾驶能力。以上两方面因素是P7的两大卖点。

一位小鹏汽车产品顾问告诉盖世汽车:“ XPILOT 3.0是小鹏汽车新一代高级驾驶辅助系统,仅搭载于P7智尊版车型,而且P7的续航里程要高于友商蔚来的畅销车型ES6。”

P7的热销不仅带动了小鹏汽车销量规模的升级,也使得营收大幅增长。

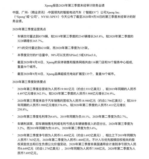
一个月前(11月12日),小鹏汽车发布了其上市后的首份财报。盖世汽车从官方渠道获悉,财报显示,2020年第三季度总营收2.931亿美元,同比增长342.5%,环比增长236.9%;汽车销售收入为2.796亿美元,同比增长376.0%,环比增长250.8%;累计交付新车8 578辆,同比增长265.8%,其中小鹏P7占交付总量的72%。

财报显示,第三季度净亏损为1.692亿美元,2019年同期为7.76亿元,2020年第二季度为1.46亿元;公司拥有现金、现金等价物、受限资金和短期投资共计29.45亿美元;首次实现毛利转正至4.6%。

从财报上看,第三季度小鹏汽车在营收、交付数量方面均有大幅提升,虽仍处于持续亏损的状态,但整体向好。对此,小鹏汽车称,在研发方面的资金投入也是导致其亏损的主要原因之一。盖世汽车还注意到,在小鹏汽车官方发布的Q3财报中,一个关键的数据是:毛利率转正至4.6%。

与净利润相比,毛利并不能作为一个重要的参考价值。当净利润为负,则说明企业依旧是亏损的状态。一位分析人士向盖世汽车表示:“通俗地讲,毛利率转正,就是我现在卖车不是负利率了,是正的,只不过卖车的钱覆盖不了运营成本。”

虽然毛利率从“由负转正”到真正实现盈利还有一段距离,但也可以看出小鹏汽车在优化成本控制方面取得了一定的成效。前述观察人士表示,毛利率转正是造车新势力头部玩家们完成的第一个任务,而小鹏汽车交出的这张成绩单远高于市场预期。

小鹏汽车副董事长、总裁顾宏地表示:“首次实现毛利转正也凸显了我们的增长和实现规模经济的能力。”

资本的力量

从销量到财报,一系列亮眼的数据背后离不开资本的助力。

小鹏汽车市值大涨也在一定程度上体现出资本市场对新能源汽车市场的信心。作为一名成功的连续创业者,何小鹏的身上自带“光环”。

2017年8月底,何小鹏从阿里巴巴离职正式加入小鹏汽车,并出任董事长一职。随后,小鹏汽车也开始在一级市场受到投资者的热捧。天眼查信息显示,小鹏汽车的“朋友圈”阵容强大,包括阿里巴巴、红杉、高瓴等多家知名投资机构。

值得一提的是,自Q3财报发布后,小鹏汽车市值一度突破400亿美元(截至1月17日市值为374亿美元)。根据11月份公布的全球车企市值TOP10排行榜,小鹏汽车已超越老牌车企本田位居第十名。

中国电动汽车百人会理事长陈清泰曾表示,蔚来、小鹏、理想三家汽车市值不断创下新高,这不能不说与三家都有较强互联网基因、在产品技术和商业模式的创新有关。包括比亚迪在内资本市场看好的这些企业,融资成本较低,这就使他们有更强的能力创新,走向良性循环。

他还提到,这一现象也反映出资本市场对新能源汽车的高度认同,表明汽车产业进入了大变革时期,各个企业的市场地位正在重新洗牌,给后起者提供了机会。

最新相关
回流传统车企 那些离开新造车的人们

回流传统车企 那些离开新造车的人们

今年以来,汽车圈也好似正在上演一场大型的《青春有你》现场秀。蔚来汽车的朱江离开了,爱驰汽车的蔡建军离开了,天际汽车的向东平离开了,博郡汽车的陈曦离开了,零跑汽车的赵刚也离开了。为了一...

大众一骑绝尘 评5大合资品牌2016年销量

大众一骑绝尘 评5大合资品牌2016年销量

在刚刚过去的2016年,合资品牌在中国市场上的厮杀可谓十分激烈,在2016年年中我们盘点销量时大众、别克、本田、丰田和现代入围前五,在经过了半年之后,他们的排名是否出现了变化,各大合资品牌当...

为什么宝马要花8000万签约易烊千玺?

为什么宝马要花8000万签约易烊千玺?

中国汽车新闻网4月24日讯昨天微博爆出惊天大瓜,一直在装“爱女友人设”的罗志祥,被女友周扬清在微博实锤喜欢多P、凌晨约炮、多次劈腿等等劣迹。虽然照片没有露出,但是吃瓜群众纷纷...

新势力三强市值暴涨,传统车企眼红了?

新势力三强市值暴涨,传统车企眼红了?

中国汽车新闻网1月25日讯去年7月,特斯拉股价触达历史最高位,成为全球市值最高的汽车制造商。随后,特斯拉股价一路飙升,市值超大众、丰田等9大车企之和,股价去年内涨幅高达769%。成为全球市值最...

量产有戏?FF 91牵手英伟达推进交付

量产有戏?FF 91牵手英伟达推进交付

Faraday Future(FF)宣布与自动驾驶技术平台供应商Nvidia(英伟达)达成长期战略合作伙伴关系。后者将为FF 91提供产品和技术保障,包括英伟达刚刚发布的自动驾驶芯片Orin家族技术平台也将会在FF 9...

同比增长129% Q3汽车制造企业增2.8万家

同比增长129% Q3汽车制造企业增2.8万家

随着国内经济加速恢复,居民收入持续增加,年底预计将出现全年最大购车需求。据企查查数据显示,目前我国共有36.6万家汽车制造相关企业,2019年相关企业新注册4.75万家,今年前三季度共新增6.5万余...